SLKinect v1†[edit]
- I will not support version 1.x of SLKiect
- Please use SLKinect2
SLKinect1†[edit]
- Latest Version is v1.0.4 (25 Dec. 2011)
- SLKinect send animation data from Kinect to SecondLife/OpenSim Viewer in real time using shared memory.
- This is the first version, so functions are very simple.
- Animation is in Local Viewer only now. (Not synchronize on the network.)
- No Save/Load data. Please see Future Works.
- There is a few bugs yet.
Download of SLKinect†[edit]
Release Binary File†[edit]
- SLKinect-1.0.4.zip
- Correct Resizing Bug of Log Window
- Not need to install. Please double click the extracted SLKinect.exe
Release Source Code†[edit]
Development Source Code†[edit]
Replace and Add Files for Source Code of Imprudence or another Viewers†[edit]
- We recompiled Viewer using Imprudence Viewer source code. We did not try with another Viewers.
- There are strings as "by Fumi.Iseki" at modified points (about llkeyframemotion.cpp and llkeyframemotion.h).
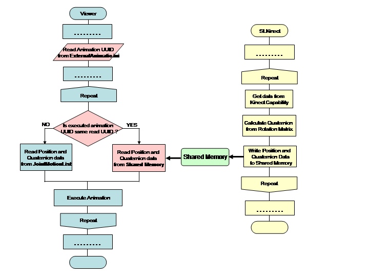
Mechanism†[edit]
- The Mechanism of this System is very simple.
#ref(): The style ref(filename,pagename) is ambiguous and become obsolete. Please try ref(pagename/filename)
- Red blocks of Viewer are our modified points.
- Data Structure of Shared Memory
&ref("SharedMemory.pdf","SharedMemory.pdf: Original PDF File. Click Here for more detail picture")
&ref("SharedMemory.png",,20%)
- Multi Avatar is not supported by SLKinect yet
- If you send data according to this interface, you can animate avatar in real time even if it does not use Kinect.
Support of Network and Remote Viewers†[edit]
Sample Pictures and Videos†[edit]
&ref(): The style ref(filename,pagename) is ambiguous and become obsolete. Please try ref(pagename/filename);

Known Bug†[edit]
- Ummmm, sometimes Camera Image is broken (not synchronized)....?? But, Depth Image is OK :-(
- Is my Kinect broken? Does anyone know the solution of this bug?
- If your Camera Image is broken too, please uncheck "Use Camera Image" CheckBox in "View Mode" Dialog.
&ref(): The style ref(filename,pagename) is ambiguous and become obsolete. Please try ref(pagename/filename);
Future Works†[edit]
- Correct above bug.
- Save/Load animation Data.
- Support of Multi Avatars.
- Use position Data of Joints.
- The synchronization with another Viewers on the network (with External Animation Server?)
(Is this delusion?)
- We have a idea about this, now. :-)
Acknowledgments.†[edit]
- Thanks for Kinect Hack Teams
- Thanks for Imprudence Viewer development Team.